"vscode:/vscode.git/clone" did not exist on "0e80296641bf0042979cc12257b1abd012b1fae7"
Commit 64bc6c64 authored by zhouxiang's avatar zhouxiang
Browse files

提交yi推理

parents
[submodule "lmdeploy"]
path = lmdeploy
url = http://developer.hpccube.com/codes/aicomponent/lmdeploy.git
branch = dtk23.10-v0.0.13-qwen
# Yi
## 论文
- 暂无
## 模型结构
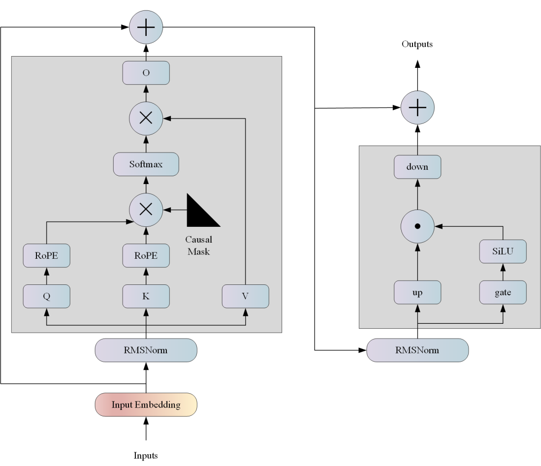
Yi 系列模型以双语语言模型为目标,并在 3T 多语言语料库上进行训练,成为全球最强大的 LLM 模型之一,在语言理解、常识推理、阅读理解等方面显示出前景。
![img](./docs/llama.png)
## 算法原理
![img](./docs/llama_1.png)
## 环境配置
提供光源拉取推理的docker镜像:
```
docker pull image.sourcefind.cn:5000/dcu/admin/base/custom:lmdeploy-dtk2310-torch1.13-py38
# <Host Path>主机端路径
# <Container Path>容器映射路径
docker run -it --name codellama --shm-size=1024G -v /opt/hyhal:/opt/hyhal --device=/dev/kfd --device=/dev/dri/ --cap-add=SYS_PTRACE --security-opt seccomp=unconfined --ulimit memlock=-1:-1 --ipc=host --network host --group-add video -v <Host Path>:<Container Path> image.sourcefind.cn:5000/dcu/admin/base/custom:lmdeploy-dtk23.10-torch1.13-py38 /bin/bash
```
## 数据集
## 推理
### 源码编译安装
```
git clone http://developer.hpccube.com/codes/modelzoo/yi_lmdeploy.git
cd yi_lmdeploy
git submodule init && git submodule update
cd lmdeploy
mkdir build && cd build
sh ../generate.sh
make -j 32
make install
cd .. && python3 setup.py install
```
### 模型下载
[Yi-6B-Chat](https://huggingface.co/01-ai/Yi-6B-Chat)
[Yi-34B-Chat](https://huggingface.co/01-ai/Yi-34B-Chat)
### 运行
#### 模型转换
执行如下的命令,把模型权重转成 turbomind 要求的格式:
```shell
# 转模型格式,转换后的模型会生成在./workspace目录中
# 其中--tp设置为你需要使用的gpu数,tp需要设置为2^n,如果tp设置的不是1,则后续模型的运行命令中也需要带上这个参数与模型对应
lmdeploy convert yi /path/of/yi-34b/model --dst_path ./workspace_yi-34b --tp 4
```
#### bash界面运行
```shell
lmdeploy chat turbomind --model_path ./workspace_yi-34b --tp 4
```
#### web页面方式交互
```shell
lmdeploy serve gradio --model_path_or_server ./workspace_yi-34b --server_name {server_ip} --server_port {port} --batch_size 32 --tp 4 --restful_api False
```
浏览器上打开 `http://{server_ip}:{server_port}`,即可进行对话
**需要保证'{server_ip}:{server_port}'在外部浏览器中的可访问性**
#### api-server
启动server:
```shell
# --instance_num: turbomind推理实例的个数。可理解为支持的最大并发数
# --tp: 在 tensor parallel时,使用的GPU数量
lmdeploy serve api_server ./workspace_yi-34b --server_name {server_ip} --server_port ${server_port} --instance_num 32 --tp 1
```
浏览器上打开 `http://{server_ip}:{server_port}`,即可访问 swagger,查阅 RESTful API 的详细信息。
可以用命令行,在控制台与 server 通信(在新启的命令行页面下执行):
```shell
# restful_api_url 就是 api_server 产生的,即上述启动server的http://{server_ip}:{server_port}
lmdeploy serve api_client restful_api_url
```
或者,启动 gradio,在 webui 的聊天对话框中,与服务交流:
```shell
# restful_api_url 就是 api_server 产生的,比如 http://localhost:23333
# server_ip 和 server_port 是用来提供 gradio ui 访问服务的
# 例子: lmdeploy serve gradio http://localhost:23333 --server_name localhost --server_port 6006 --restful_api True
lmdeploy serve gradio restful_api_url --server_name ${server_ip} --server_port ${server_port} --restful_api True
```
**需要保证'{server_ip}:{server_port}'在外部浏览器中的可访问性**
关于 RESTful API的详细介绍,请参考[这份](https://developer.hpccube.com/codes/aicomponent/lmdeploy/-/blob/dtk23.04-v0.0.13/docs/zh_cn/restful_api.md)文档。
## result
![llama](docs/yi-34b.gif)
### 精度
## 应用场景
### 算法类别
`对话问答`
### 热点应用行业
`金融,科研,教育`
## 源码仓库及问题反馈
https://developer.hpccube.com/codes/modelzoo/codellama_lmdeploy
## 参考资料
https://github.com/InternLM/LMDeploy
# 模型唯一标识
modelCode = 516
# 模型名称
modelName=yi_lmdeploy
# 模型描述
modelDescription=Yi系列模型是 01.AI 从头开始训练的下一代开源大型语言模型。
# 应用场景
appScenario=推理,对话问答,金融,科研,教育
# 框架类型
frameType=lmdeploy
Markdown is supported
0% or .
You are about to add 0 people to the discussion. Proceed with caution.
Finish editing this message first!
Please register or to comment