Commit c32c7d9a authored by sunxx1's avatar sunxx1
Browse files

更新readme

parent 0673abdd
[submodule "mmclassification-mmcv"]
path = mmclassification-mmcv
url = http://developer.hpccube.com/codes/aicomponent/mmclassification-mmcv
# ShuffleNetV2
## 论文
ShuffleNet V2: Practical Guidelines for Efficient CNN Architecture Design
- https://openaccess.thecvf.com/content_ECCV_2018/papers/Ningning_Light-weight_CNN_Architecture_ECCV_2018_paper.pdf
## 模型介绍
ShuffleNetV2 是一种轻量级神经网络模型,旨在提高深度学习模型的效率和速度。ShuffleNetV2 利用组卷积和通道重排等技术,在保持准确性的同时,将参数量和计算量大幅降低。
![20231124114915](./images/20231124114915.png)
## 模型结构
ShuffleNetV2 的网络结构可以分为两个部分:基础网络和分类器。基础网络主要包含一系列 ShuffleNetV2 单元,用于提取图像特征;分类器则将提取的特征映射到类别概率上。
ShuffleNetV2 的基础网络由四个阶段组成,每个阶段都包含多个 ShuffleNetV2 单元。第一个阶段是一个简单的卷积层,用于进行卷积和池化操作,并将输入图像转换为高级特征图。接下来的三个阶段都采用了 ShuffleNetV2 单元,其中第二个和第三个阶段还引入了 Downsampling 和 Upsampling 机制,用于对特征图进行降维和升维操作。
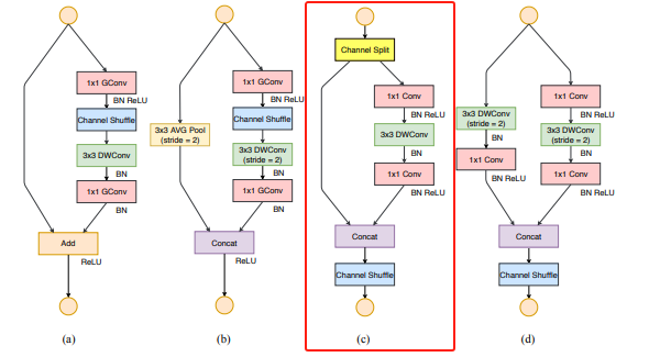
在 ShuffleNetV2 单元中,逐点卷积(PointWise Convolution)和通道重排(Channel Shuffle)两个部分交替出现,以实现信息的混洗和传递。具体来说,逐点卷积用于将输入数据分为多个组,而通道重排则用于将不同组之间的特征图进行混洗,从而使得每个组都能够利用所有其他组的信息。
![20231124120131](./images/20231124120131.png)
最后,在基础网络的末尾,ShuffleNetV2 使用了全局平均池化(Global Average Pooling)来将特征图降维为一个向量,然后通过全连接层将其映射到类别概率上。
## 数据集
在本测试中可以使用ImageNet数据集。
## 环境配置
## ShuffleNetV2训练
### Docker
### 环境配置
```python
git clone --recursive http://developer.hpccube.com/codes/modelzoo/shufflenet_v2_mmcv.git
docker pull image.sourcefind.cn:5000/dcu/admin/base/pytorch:1.10.0-centos7.6-dtk-22.10.1-py37-latest
# <your IMAGE ID>用以上拉取的docker的镜像ID替换
docker run --shm-size 10g --network=host --name=nit-pytorch --privileged --device=/dev/kfd --device=/dev/dri --group-add video --cap-add=SYS_PTRACE --security-opt seccomp=unconfined -v $PWD/Shufflenet_v2_mmcv :/home/Shufflenet_v2_mmcv -it <your IMAGE ID> bash
下载工程代码:
cd Shufflenet_v2_mmcv /mmclassification-mmcv
pip install -r requirements.txt
```
http://developer.hpccube.com/codes/aicomponent/mmclassification-mmcv.git
## 数据集
提供[光源](https://www.sourcefind.cn/#/service-details)拉取的训练的docker镜像:
在本测试中可以使用ImageNet数据集。
* 训练镜像:docker pull image.sourcefind.cn:5000/dcu/admin/base/pytorch:1.10.0-centos7.6-dtk-22.10.1-py37-latest
* pip install -r requirements.txt
* cd mmclassification
* pip install -e .
```
├── meta
├── train
├── val
```
### 训练
将训练数据解压到data目录下。
训练命令:
### 单机8卡
./shufflenet_v2.sh
## 准确率数据
## 精度
测试数据使用的是ImageNet数据集,使用的加速卡是DCU Z100L。
......@@ -49,9 +58,23 @@ http://developer.hpccube.com/codes/aicomponent/mmclassification-mmcv.git
| :--: | :---------------------: |
| 8 | top1:0.6960;top5:0.8895 |
## result
![img](https://developer.hpccube.com/codes/modelzoo/vit_pytorch/-/raw/master/image/README/1695381570003.png)
## 应用场景
### 算法类别
图像分类
### 热点行业
制造,能源,交通,网安
### 源码仓库及问题反馈
https://developer.hpccube.com/codes/modelzoo/shufflenet_v2-mmcv
https://developer.hpccube.com/codes/modelzoo/shufflenet_v2_mmcv
### 参考
......
Subproject commit 0f6a312ab4b30c6e27efd93608268fe0fe3f7dcc
# 模型唯一标识
modelCode = 130
# 模型名称
modelName=Shufflenet_v2-mmcv
modelName=Shufflenet_v2_mmcv
# 模型描述
modelDescription=Shufflenet_v2是一种轻量级的图像分类网络模型,基于MMCV实现测试
# 应用场景
appScenario=训练,图像分类
appScenario=训练,图像分类,制造,能源,交通,网安
# 框架类型
frameType=PyTorch,MMCV
frameType=pytorch,mmcv
Markdown is supported
0% or .
You are about to add 0 people to the discussion. Proceed with caution.
Finish editing this message first!
Please register or to comment