Commit f0ab1d9a authored by wangwf's avatar wangwf
Browse files

init

parent 1c4d8c24
Pipeline #2920 canceled with stages
# SD2.1-MIGraphX # SD2.1 MIGraphX Pipeline
使用 MIGraphX 后端,执行 SD2.1 文生图任务。 使用 MIGraphX 后端,执行 SD2.1 文生图任务。
\ No newline at end of file
## 安装与环境配置
首先安装第三方依赖:
```bash
pip install -r requirements.txt
```
然后执行以下命令:
```bash
source /opt/dtk/env.sh
export PYTHONPATH=/opt/dtk/lib:$PYTHONPATH
python -c "import migraphx"
```
若回显 `ModuleNotFoundError: No module named 'migraphx'`,则说明没有安装 MIGraphX,请移步 [DAS资源下载目录](https://das.sourcefind.cn:55011/portal/#/installation?id=f0c8268b-756c-11ef-95cc-005056904552&type=frame) 下载安装包并安装 MIGraphX。
接下来,安装migraphx_diffusers:
```bash
pip install dist/migraphx_diffusers-${version}-py3-none-any.whl
```
最后,设置环境变量:
```bash
source set_env.sh /path/to/your/rocblas_lib
```
## 使用说明
### 模型准备
下载官方模型:
```bash
huggingface-cli download stabilityai/stable-diffusion-2-1-base --local-dir ./stable-diffusion-2-1-base --local-dir-use-symlinks False
```
导出 ONNX 模型:
```bash
# pip install optimum[exporters]
# optimum-cli export onnx --model ./stable-diffusion-2-1-base ./stable-diffusion-2-1-base-onnx --task text-to-image
python tools/export_onnxs.py --pipeline-dir stable-diffusion-2-1-base
```
模型优化:
```bash
bash tools/onnx_optimize.sh ./stable-diffusion-2-1-base ./stable-diffusion-2-1-base-opt
```
### 快速开始
```python
from diffusers import DiffusionPipeline
import migraphx_diffusers
pipe = DiffusionPipeline.from_pretrained(
"./stable-diffusion-2-1-base-opt",
migraphx_config=migraphx_diffusers.DEFAULT_ARGS['sd2.1']
)
pipe.to("cuda")
image = pipe("sunflower").images[0]
image.save("sd2.1_output_512.png")
```
> :memo: **注意:** 在执行 `from_pretrained` 函数前必须执行 `import migraphx_diffusers`,使 MIGraphX 模型的加载逻辑生效。
生成结果:
<img src="assets/sd2.1_output_512.png" width="512" />
<br>
也可直接使用 `tools/run_pipe.py` 脚本进行快速的推理:
```bash
python tools/run_pipe.py -m ./stable-diffusion-2-1-base-opt -p "sunflower"
```
脚本参数说明:
| 参数 | 说明 | 类型 | 默认值 |
| --- | --- | --- | --- |
| `-m` / `--model-dir` | **必选**,pipeline 模型路径 | str | None |
| `--force-compile` | 可选,是否强制重新编译模型 | bool | False |
| `--num-images-per-prompt` | 可选,一条提示词一次生成图片的数量 | int | 1 |
| `--img-size` | 可选,生成图像尺寸,如果不设置,则跟随各 pipeline 默认的图像尺寸参数 | int | None |
| `-p` / `--prompt` | **必选**,提示词,描述图片内容、风格、生成要求等 | str | None |
| `-n` / `--negative-prompt` | 可选,反向提示词,例如 "ugly" | str | None |
| `-t` / `--num-inference-steps` | 可选,生成图片时迭代多少步 | int | 50 |
| `--seed` | 可选,随机数种子 | int | 42 |
| `--save-prefix` | 可选,保存图片的前缀 | str | None |
### 参数配置
此项目使用 MIGraphX 静态 shape 推理,在加载各个子模型时,需要 `batch``img_size` 两个参数来固定模型的 shape;此外还需要 `model_dtype``force_compile` 两个参数,前者用来固定模型推理时采用的数据精度,后者用来控制当 .mxr 模型已经存在的情况下,是否强制重新编译。
+ `batch`: 模型输入的 batch 大小,默认为 1
+ `img_size`: 模型输入的图片尺寸,sdxl 默认为 1024,sd2.1 默认为 512
+ `model_dtype`: 模型推理时使用的数据精度,默认为 `fp16`
+ `force_compile`: 是否强制重新编译模型,默认为 `false`
加载 pipeline 时,这些参数通过 `migraphx_config` 传递给 `DiffusionPipeline.from_pretrained` 函数,在此函数内部,程序会解析出以上四个参数,并在调用各个子模型的 `from_pretrained` 函数时传入这四个参数。
各 pipeline 默认的参数配置存放于文件 [migraphx_diffusers/default_args.json](migraphx_diffusers/default_args.json) 中,可通过 `migraphx_diffusers.DEFAULT_ARGS['sd2.1']` 获取 SD2.1 的默认参数配置,其内容如下:
```json
{
"sd2.1":{
"use_migraphx_models": [
"text_encoder",
"unet",
"vae_decoder"
],
"common_args": {
"batch": 1,
"img_size": 512,
"model_dtype": "fp16",
"force_compile": false
},
"model_args": {
"text_encoder": {
"batch": 1
}
}
}
}
```
其中:
+ `use_migraphx_models`: 指定在推理时,哪些子模型使用 MIGraphX 后端进行推理,此列表以外的子模型,使用 PyTorch 进行推理。
+ `common_args`: MIGraphX 加载各子模型的通用参数;
+ `model_args`: 若某个子模型不想按照通用参数加载模型,可在此字段中单独进行配置,例如:
```json
"model_args": {
"vae_decoder":{
"model_dtype": "fp32",
"force_compile": true
}
}
```
> :memo: **注意:** pipeline 的 batch 含义为 **1** 条 prompt 生成 batch 张图片。 prompt 数量决定文本编码器的 batch,也就是说,不管 pipeline 是单 batch 推理还是多 batch 推理,文本编码器的 batch 均为 1,所以在默认配置文件中,将 `text_encoder` 的 batch 固定为 1。
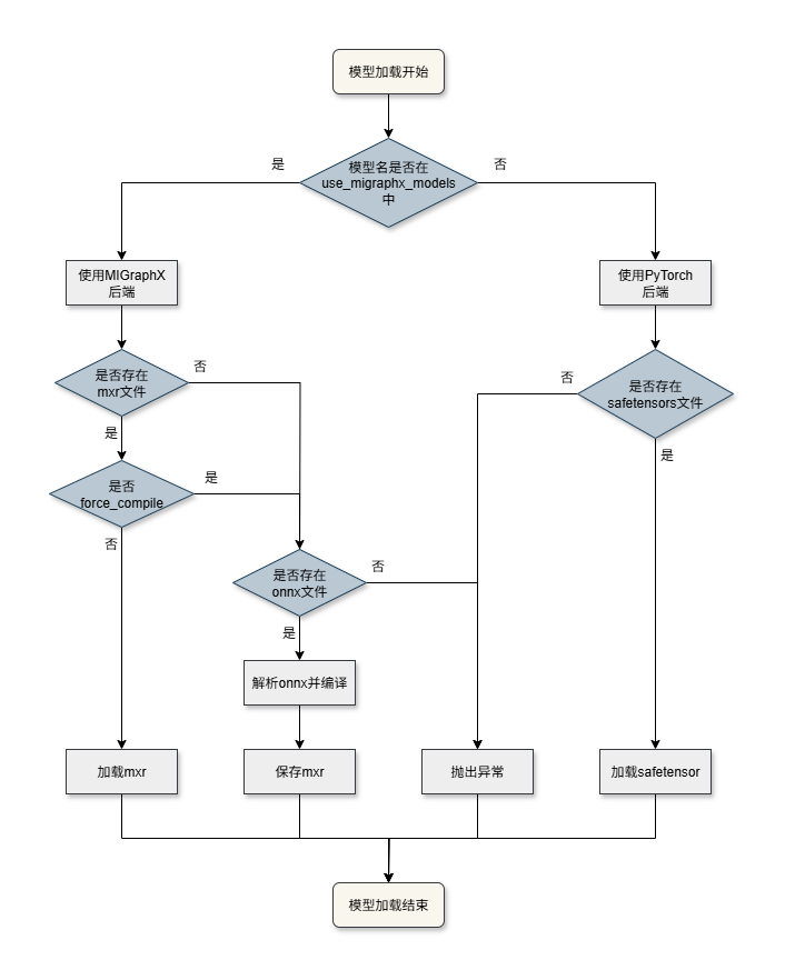
### 模型加载与缓存
各子模型加载流程如下:
<img src="assets/model_load.png">
加载与缓存逻辑:
+ 若模型名在 `use_migraphx_models` 列表中,则使用 MIGraphX 后端:
+ 若存在 .mxr 缓存且 `force_compile` 为 false,则直接从 .mxr 缓存文件中加载模型;
+ 否则判断是否存在 .onnx 文件,若存在则解析 .onnx 文件并编译,且对编译后的模型保存为 .mxr 文件,不存在则抛出异常。
+ 否则使用 PyTorch 后端:
+ 若存在 .safetensors 文件,则从中加载权重,否则抛出异常。
### 目录结构与命名规则
整体的目录结构遵循 [huggingface](https://huggingface.co/stabilityai/stable-diffusion-xl-base-1.0/tree/main) 的格式,以 sd2.1 为例,其目录结构如下:
```
├── ./stable-diffusion-2-1-base-opt/
├── model_index.json
├── feature_extractor
│ └── preprocessor_config.json
├── scheduler/
│ └── scheduler_config.json
├── text_encoder/
│ ├── config.json
│ └── model.onnx
├── tokenizer/
│ ├── merges.txt
│ ├── special_tokens_map.json
│ ├── tokenizer_config.json
│ └── vocab.json
├── unet/
│ ├── config.json
│ ├── model.onnx
│ └── model.onnx.data
└── vae_decoder/
├── config.json
└── model.onnx
```
每个子模型的 ONNX 文件均需命名为 model.onnx,若模型较大,可以只将模型结构存放于 model.onnx 内,而将权重数据外存为 model.onnx.data 文件。
若想使用编译好的 mxr 文件,则需要将 mxr 文件重命名为 `model_{model_dtype}_b{batch}_{img_size}_gpu.mxr`,然后将其放置于对应的子模型目录下。最后加载模型时,还应且将 `force_compile` 设置为 False。
如果某个子模型想使用 PyTorch 推理,则需要在 `use_migraphx_models` 列表中移除该子模型的名称,并在对应的子目录下放置 safetensors 文件,名称与 [huggingface](https://huggingface.co/stabilityai/stable-diffusion-xl-base-1.0/tree/main) 保持一致即可。
### 多 batch 推理
当前仅支持一个提示词同时生成一张图片,即 batch=1 推理,多 batch 推理功能适配中。
### 不同的图像尺寸
在默认配置中,sdxl生成图像尺寸为 1024x1024, 如果想要生成其他尺寸的图像,只需修改 `img_size` 字段即可。
示例:
```python
from diffusers import DiffusionPipeline
import migraphx_diffusers
migraphx_config = migraphx_diffusers.DEFAULT_ARGS['sd2.1']
migraphx_config['common_args']['img_size'] = 1024 # 修改图像尺寸
pipe = DiffusionPipeline.from_pretrained(
"./stable-diffusion-2-1-base-opt/",
migraphx_config=migraphx_config
)
pipe.to("cuda")
image = pipe("sunflower").images[0]
image.save("sd2.1_output_1024.png")
```
生成结果:
<img src="assets/sd2.1_output_1024.png" width="512" />
## Tools
1. [以通用方式加载并运行pipeline](tools/README.md#以通用方式加载并运行pipeline)
2. [批量生成图片](tools/README.md#批量生成图片)
3. [统计各模块耗时](tools/README.md#统计各模块耗时)
4. [端到端性能测试](tools/README.md#SD2.1端到端性能测试)
5. [模型精度评估](tools/README.md#模型精度评估)
## 样例展示
SD2.1 生成样例:
<table>
<tr align="center" valign="middle">
<td>自然风景</td>
<td>人物肖像</td>
</tr>
<tr align="center" valign="middle">
<td><img src="examples/sd2.1-images-512/0-NatureScenery/theme_0_example_2_image_0.png" width="300" /></td>
<td><img src="examples/sd2.1-images-512/1-HumanPortrait/theme_1_example_3_image_0.png" width="300" /></td>
</tr>
<tr align="center" valign="middle">
<td>科幻与奇幻</td>
<td>生物</td>
</tr>
<tr align="center" valign="middle">
<td><img src="examples/sd2.1-images-512/2-ScienceFictionAndFantasy/theme_2_example_3_image_0.png" width="300" /></td>
<td><img src="examples/sd2.1-images-512/3-Creature/theme_3_example_2_image_0.png" width="300" /></td>
</tr>
<tr align="center" valign="middle">
<td>建筑与空间</td>
<td>抽象与艺术</td>
</tr>
<tr align="center" valign="middle">
<td><img src="examples/sd2.1-images-512/4-ArchitectureAndSpace/theme_4_example_1_image_0.png" width="300" /></td>
<td><img src="examples/sd2.1-images-512/5-AbstractionAndArt/theme_5_example_3_image_0.png" width="300" /></td>
</tr>
<tr align="center" valign="middle">
<td>日常生活</td>
<td>历史与复古</td>
</tr>
<tr align="center" valign="middle">
<td><img src="examples/sd2.1-images-512/6-DailyLife/theme_6_example_0_image_0.png" width="300" /></td>
<td><img src="examples/sd2.1-images-512/7-HistoryAndRetro/theme_7_example_2_image_0.png" width="300" /></td>
</tr>
<tr align="center" valign="middle">
<td>暗黑与怪诞</td>
<td>科技与数码</td>
</tr>
<tr align="center" valign="middle">
<td><img src="examples/sd2.1-images-512/8-DarkAndGrotesque/theme_8_example_0_image_0.png" width="300" /></td>
<td><img src="examples/sd2.1-images-512/9-TechnologyAndDigital/theme_9_example_1_image_0.png" width="300" /></td>
</tr>
</table>
更多生成示例: [examples](examples)
## 参考
1. [https://github.com/ROCm/AMDMIGraphX/tree/develop/examples/diffusion/python_stable_diffusion_xl](https://github.com/ROCm/AMDMIGraphX/tree/develop/examples/diffusion/python_stable_diffusion_xl)
2. [https://huggingface.co/docs/diffusers/using-diffusers/custom_pipeline_overview](https://huggingface.co/docs/diffusers/using-diffusers/custom_pipeline_overview)
3. [https://huggingface.co/stabilityai/stable-diffusion-xl-base-1.0](https://huggingface.co/stabilityai/stable-diffusion-xl-base-1.0)
[
{
"theme": "Nature scenery",
"theme_zh": "自然风景",
"examples": [
{
"prompt": "Epic rainbow waterfall cascading through emerald jungle, vibrant mist refracting sunlight, hyperrealistic 8K, cinematic lighting, National Geographic photography, depth of field",
"negative_prompt": "blurry, cartoon, drawing, anime, text, people, buildings, artificial colors, overexposed"
},
{
"prompt": "Tranquil cherry blossom river in moonlight, petals floating on water, soft bokeh, Studio Ghibli style, dreamy pastel colors, matte painting",
"negative_prompt": "sharp lines, photorealistic, modern city, ugliness, blood, fire, broken trees, daytime"
},
{
"prompt": "Aurora borealis over glacial icebergs, mirror-like water reflection, cosmic color palette, long exposure photography, 16K resolution",
"negative_prompt": "daylight, desert, buildings, people, cartoon style, text, blurry edges"
},
{
"prompt": "Volcanic eruption at twilight, lava rivers through obsidian fields, ash clouds illuminated by lightning, dramatic chiaroscuro, concept art",
"negative_prompt": "peaceful scene, snow, vegetation, cartoonish, bright colors, humans, watercolor"
},
{
"prompt": "Surreal desert with floating crystal formations, double suns setting, heat haze distortion, Roger Dean landscape style",
"negative_prompt": "rainforest, ocean, modern structures, animals, night scene, sketch lines"
}
]
},
{
"theme": "Human portrait",
"theme_zh": "人物与肖像",
"examples": [
{
"prompt": "Close-up portrait of a cyborg girl with neon circuit tattoos, holographic blue dreadlocks, reflective rain-soaked skin, cyberpunk aesthetic, cinematic volumetric lighting, art by WLOP",
"negative_prompt": "deformed hands, extra fingers, makeup, traditional clothing, natural hair, smile, hat, watermark, signature"
},
{
"prompt": "Ancient warrior queen in obsidian armor, scar across cheek, dramatic sunset backlight, oil painting style, detailed armor texture, fierce gaze",
"negative_prompt": "cute, modern, glasses, jewelry, high heels, cartoon, blurry background, flowers"
},
{
"prompt": "Renaissance alchemist in candlelit laboratory, holding glowing flask, intricate velvet robes, Caravaggio lighting style",
"negative_prompt": "casual clothes, technology, smile, clean background, sunglasses, photograph"
},
{
"prompt": "Tribal elder with weathered face and feather headdress, golden hour lighting, environmental portrait, National Geographic style",
"negative_prompt": "youth, modern clothing, studio lighting, cybernetics, weapons, cartoon eyes"
},
{
"prompt": "Steampunk inventor with mechanical arm, goggles on forehead, surrounded by brass gadgets, detailed etching illustration",
"negative_prompt": "casual wear, natural limbs, minimalism, futuristic tech, smile, anime style"
}
]
},
{
"theme": "Science fiction and Fantasy",
"theme_zh": "科幻与奇幻",
"examples": [
{
"prompt": "Floating neon city above clouds, holographic billboards, flying cars in rain, Blade Runner 2099, cinematic ultra-wide shot, hyperdetailed, cyberpunk color palette",
"negative_prompt": "medieval, trees, daylight, desert, historical, sketch, low quality, text"
},
{
"prompt": "Crystal cave with bioluminescent fungi, alien plants pulsing light, mysterious portal glowing purple, fantasy concept art, James Gurney style",
"negative_prompt": "technology, robots, humans, sharp edges, modern, cartoon, sunshine"
},
{
"prompt": "Dyson sphere construction around red giant star, swarm robots assembling panels, cosmic scale, sci-fi book cover art",
"negative_prompt": "earth landscape, organic shapes, primitive technology, daytime, hand drawn"
},
{
"prompt": "Elven tree city at dawn, wooden bridges between giant mushrooms, glowing runes, Alan Lee illustration style",
"negative_prompt": "machines, pollution, concrete, modern clothes, guns, desert"
},
{
"prompt": "Time traveler's pocket watch portal, gears floating in spacetime rift, steampunk metaphysics, detailed 3D render",
"negative_prompt": "simple design, natural landscape, cartoon, blood, modern electronics"
}
]
},
{
"theme": "Creature",
"theme_zh": "生物",
"examples": [
{
"prompt": "T-rex with exposed hydraulic muscles and steel plating, roaring in volcanic wasteland, dieselpunk aesthetic, highly detailed scales, dramatic smoke, Simon Stålenhag style",
"negative_prompt": "feathers, natural skin, jungle, peaceful, cute, baby animal, watercolor, blurry"
},
{
"prompt": "Phoenix rising from molten lava, iridescent gold feathers, particle effects, epic fantasy illustration, vibrant fire glow, high contrast",
"negative_prompt": "robot, mechanical, wings, cartoon, pixel art, blood, realistic eagle"
},
{
"prompt": "Mutated deep-sea anglerfish with crystalline teeth, bioluminescent lure, abyssal trench environment, cinematic underwater shot",
"negative_prompt": "land animal, daylight, fur, cute, cartoon eyes, jungle, flying"
},
{
"prompt": "Mechanical hummingbird with clockwork wings, hovering over steam flowers, intricate gear details, steampunk macro photography",
"negative_prompt": "natural feathers, dull colors, stationary, blood, destruction, human scale"
},
{
"prompt": "Forest guardian spirit made of living wood and glowing moss, ancient tree face, fantasy creature design",
"negative_prompt": "robotic parts, metal, urban setting, aggressive pose, fire, sharp teeth"
}
]
},
{
"theme": "Architecture and Space",
"theme_zh": "建筑与空间",
"examples": [
{
"prompt": "Infinite library floating among clouds, spiral bookshelves under glass dome, sunbeams through stained glass, Baroque architecture, magical realism, unreal engine render",
"negative_prompt": "modern design, concrete, people, decay, darkness, Asian style, wood, minimalist"
},
{
"prompt": "Abandoned overgrown subway station, vines swallowing pillars, sunlight through broken ceiling, moss-covered tracks, photorealistic, haunting atmosphere",
"negative_prompt": "clean, futuristic, crowds, bright colors, fantasy creatures, neon lights"
},
{
"prompt": "Bamboo skyscraper with vertical gardens, sustainable futuristic city, daylight aerial view, eco-architecture concept",
"negative_prompt": "ruins, traditional buildings, desert, night, pollution, Gothic style"
},
{
"prompt": "Interdimensional train station with floating platforms, Art Deco design, travelers in vintage suits, Moebius art style",
"negative_prompt": "modern clothing, cars, daylight, destruction, wood material, medieval"
},
{
"prompt": "Submerged Atlantis ruins with coral-covered columns, sunken treasure glow, underwater volumetric rays, fantasy archaeology",
"negative_prompt": "modern structures, people, dry land, bright lighting, technology, cartoon fish"
}
]
},
{
"theme": "Abstraction and Art",
"theme_zh": "抽象与艺术",
"examples": [
{
"prompt": "Abstract explosion of liquid gold and deep blue, metallic fluid dynamics, emotional turbulence, 3D render, luxury aesthetic, motion blur background",
"negative_prompt": "objects, human forms, text, sharp edges, cartoon, flowers, faces, landscape"
},
{
"prompt": "Geometric fractals in iridescent colors, quantum foam texture, glowing dark matter, digital art, 8K wallpaper, trippy",
"negative_prompt": "realistic, photo, animals, people, buildings, simple shapes, dull colors"
},
{
"prompt": "Van Gogh starry night reinterpreted with neural network patterns, swirling digital brushstrokes, post-impressionist algorithm art",
"negative_prompt": "photorealism, sharp lines, solid colors, text, human figures, architecture"
},
{
"prompt": "Kinetic sculpture of floating chrome spheres, light refraction patterns, minimalist abstract, museum installation",
"negative_prompt": "organic shapes, textures, landscapes, people, bright colors, cartoon shading"
},
{
"prompt": "Symphony visualized as interwoven color ribbons, musical notes transforming into light particles, synesthesia art",
"negative_prompt": "recognizable objects, faces, buildings, dark palette, text, photorealistic"
}
]
},
{
"theme": "Daily life",
"theme_zh": "日常生活",
"examples": [
{
"prompt": "Cozy rainy Paris café interior, warm lamp light on books, steaming latte, blurred raindrops on window, vintage filter, atmospheric perspective",
"negative_prompt": "sunny, crowded, modern design, bright colors, empty cups, dirty, anime style"
},
{
"prompt": "Macro shot of matcha cake with red bean filling, powdered sugar dusting, food photography, shallow depth of field, natural light",
"negative_prompt": "burnt, sliced, fork, human hands, ugly plate, synthetic colors, text"
},
{
"prompt": "Vintage record store at twilight, neon sign reflection on wet pavement, vinyl records glowing softly, cinematic ambiance",
"negative_prompt": "daylight, empty shelves, modern streaming devices, people fighting, cartoon style"
},
{
"prompt": "Minimalist Japanese breakfast arrangement, miso soup steam rising, morning light through shoji screen, film photography grain",
"negative_prompt": "messy table, Western food, dinner scene, artificial lighting, people, text"
},
{
"prompt": "Antique typewriter on oak desk with scattered paper, dust motes in sunbeam, nostalgic still life, shallow depth of field",
"negative_prompt": "laptop, modern office, bright colors, digital screens, human hands, damage"
}
]
},
{
"theme": "History and Retro",
"theme_zh": "历史与复古",
"examples": [
{
"prompt": "Steampunk laboratory with brass microscopes, glowing vials, Tesla coils sparking, intricate gear mechanisms, gas lamp lighting, detailed etching style",
"negative_prompt": "modern electronics, plastic, clean room, sunlight, minimalism, people, damage"
},
{
"prompt": "Samurai standing in bamboo forest, cherry blossoms falling, traditional Japanese ink wash painting, minimalistic monochrome",
"negative_prompt": "color, gun, Western armor, smile, crowd, modern clothes"
},
{
"prompt": "Egyptian pharaoh's tomb discovery moment, torchlight revealing golden artifacts, sandstone hieroglyphs, dramatic Indiana Jones style",
"negative_prompt": "modern tools, electric lighting, tourists, damage, futuristic elements, cartoon"
},
{
"prompt": "1920s speakeasy jazz club, smoke-filled atmosphere, flapper dancers, sepia tone photograph with film grain",
"negative_prompt": "modern clothing, daylight, digital devices, bright colors, empty room, destruction"
},
{
"prompt": "Viking longship sailing through glacial fjord, aurora reflecting on water, historical accuracy, epic cinematic shot",
"negative_prompt": "motorboats, tropical water, modern ships, pollution, cartoon characters, desert"
}
]
},
{
"theme": "Dark and Grotesque",
"theme_zh": "暗黑与怪诞",
"examples": [
{
"prompt": "Surreal heart made of cracked porcelain, wrapped in black thorns, blood dripping onto white roses, dark academia aesthetic, Greg Rutkowski style",
"negative_prompt": "cute, intact, healing, jewelry, cartoon, happy, bright background"
},
{
"prompt": "Ghostly figure in abandoned asylum, long exposure motion blur, green phosphorescent mist, horror film still, grainy film texture",
"negative_prompt": "colorful, daylight, beautiful face, modern clothes, sharp focus, flowers"
},
{
"prompt": "Living tapestry of screaming faces emerging from medieval castle wall, Gothic horror, Zdzisław Beksiński influence",
"negative_prompt": "bright colors, peaceful scene, modern art, intact surface, cute animals"
},
{
"prompt": "Alchemical ritual circle with inverted symbols, floating obsidian shards, candle smoke forming skulls, dark fantasy illustration",
"negative_prompt": "happy ceremony, daylight, children, healing magic, modern setting, cartoon style"
},
{
"prompt": "Bone cathedral interior with flesh pipe organs, stained glass depicting nightmares, HR Giger biomechanical style",
"negative_prompt": "normal church, sunlight, clean surfaces, people praying, bright colors"
}
]
},
{
"theme": "Technology and Digital",
"theme_zh": "科技与数码",
"examples": [
{
"prompt": "Holographic neural network in deep space, glowing data streams connecting nodes, cybernetic tree, sci-fi UI overlay, neon blue and purple, 3D render",
"negative_prompt": "organic, hand-drawn, paper, medieval, earth, animals, text, blur"
},
{
"prompt": "Quantum computer core with floating crystal processors, laser light refraction, clean futuristic lab, cinematic sci-fi, volumetric fog",
"negative_prompt": "wires, vintage, wood, people, mess, low tech, explosion"
},
{
"prompt": "Augmented reality city overlay visible through smart glasses, digital information layers floating over streets, cyberpunk UI design",
"negative_prompt": "natural landscape, historical setting, low tech, blurry interface, destruction"
},
{
"prompt": "Nanobot swarm reconstructing broken antique vase in timelapse, technology meets tradition, macro photography",
"negative_prompt": "human hands, organic growth, magic, blurry, cartoon robots, fire"
},
{
"prompt": "Singularity event visualized as fractal energy convergence, quantum foam eruption, abstract technology art, 8K resolution",
"negative_prompt": "mechanical parts, people, buildings, earth landscape, simple shapes, text"
}
]
}
]
Markdown is supported
0% or .
You are about to add 0 people to the discussion. Proceed with caution.
Finish editing this message first!
Please register or to comment