Unverified Commit 697c60ec authored by 98may's avatar 98may Committed by GitHub
Browse files

new feature : NAS-NLP-benchmark (#3140)

parent 449b7b0c
# NAS Benchmarks # NAS Benchmarks
[TOC]
```eval_rst ```eval_rst
.. toctree:: .. toctree::
:hidden: :hidden:
...@@ -9,7 +11,7 @@ ...@@ -9,7 +11,7 @@
## Introduction ## Introduction
To imporve the reproducibility of NAS algorithms as well as reducing computing resource requirements, researchers proposed a series of NAS benchmarks such as [NAS-Bench-101](https://arxiv.org/abs/1902.09635), [NAS-Bench-201](https://arxiv.org/abs/2001.00326), [NDS](https://arxiv.org/abs/1905.13214), etc. NNI provides a query interface for users to acquire these benchmarks. Within just a few lines of code, researcher are able to evaluate their NAS algorithms easily and fairly by utilizing these benchmarks. To imporve the reproducibility of NAS algorithms as well as reducing computing resource requirements, researchers proposed a series of NAS benchmarks such as [NAS-Bench-101](https://arxiv.org/abs/1902.09635), [NAS-Bench-201](https://arxiv.org/abs/2001.00326), [NDS](https://arxiv.org/abs/1905.13214), [NLP](https://arxiv.org/abs/2006.07116), etc. NNI provides a query interface for users to acquire these benchmarks. Within just a few lines of code, researcher are able to evaluate their NAS algorithms easily and fairly by utilizing these benchmarks.
## Prerequisites ## Prerequisites
...@@ -27,7 +29,7 @@ cd nni/examples/nas/benchmarks ...@@ -27,7 +29,7 @@ cd nni/examples/nas/benchmarks
``` ```
Replace `${NNI_VERSION}` with a released version name or branch name, e.g., `v1.9`. Replace `${NNI_VERSION}` with a released version name or branch name, e.g., `v1.9`.
2. Install dependencies via `pip3 install -r xxx.requirements.txt`. `xxx` can be `nasbench101`, `nasbench201` or `nds`. 2. Install dependencies via `pip3 install -r xxx.requirements.txt`. `xxx` can be `nasbench101`, `nasbench201`, `nds` or `nlp`.
3. Generate the database via `./xxx.sh`. The directory that stores the benchmark file can be configured with `NASBENCHMARK_DIR` environment variable, which defaults to `~/.nni/nasbenchmark`. Note that the NAS-Bench-201 dataset will be downloaded from a google drive. 3. Generate the database via `./xxx.sh`. The directory that stores the benchmark file can be configured with `NASBENCHMARK_DIR` environment variable, which defaults to `~/.nni/nasbenchmark`. Note that the NAS-Bench-201 dataset will be downloaded from a google drive.
Please make sure there is at least 10GB free disk space and note that the conversion process can take up to hours to complete. Please make sure there is at least 10GB free disk space and note that the conversion process can take up to hours to complete.
...@@ -109,7 +111,7 @@ _On Network Design Spaces for Visual Recognition_ released trial statistics of o ...@@ -109,7 +111,7 @@ _On Network Design Spaces for Visual Recognition_ released trial statistics of o
Instead of storing results obtained with different configurations in separate files, we dump them into one single database to enable comparison in multiple dimensions. Specifically, we use `model_family` to distinguish model types, `model_spec` for all hyper-parameters needed to build this model, `cell_spec` for detailed information on operators and connections if it is a NAS cell, `generator` to denote the sampling policy through which this configuration is generated. Refer to API documentation for details. Instead of storing results obtained with different configurations in separate files, we dump them into one single database to enable comparison in multiple dimensions. Specifically, we use `model_family` to distinguish model types, `model_spec` for all hyper-parameters needed to build this model, `cell_spec` for detailed information on operators and connections if it is a NAS cell, `generator` to denote the sampling policy through which this configuration is generated. Refer to API documentation for details.
## Available Operators ### Available Operators
Here is a list of available operators used in NDS. Here is a list of available operators used in NDS.
...@@ -158,3 +160,22 @@ Here is a list of available operators used in NDS. ...@@ -158,3 +160,22 @@ Here is a list of available operators used in NDS.
.. autoclass:: nni.nas.benchmarks.nds.NdsIntermediateStats .. autoclass:: nni.nas.benchmarks.nds.NdsIntermediateStats
``` ```
## NLP
[Paper link](https://arxiv.org/abs/2006.07116)     [Open-source](https://github.com/fmsnew/nas-bench-nlp-release)
The paper "NAS-Bench-NLP: Neural Architecture Search Benchmark for Natural Language Processing" have provided search space of recurrent neural networks on the text datasets and trained 14k architectures within it, and have conducted both intrinsic and extrinsic evaluation of the trained models using datasets for semantic relatedness and language understanding evaluation. There are 2 datasets - PTB and wikitext-2. In the end, the precomputed results(ptb_single_run + ptb_multi_run + wikitext-2) can be utilized.
### API Documentation
```eval_rst
.. autofunction:: nni.nas.benchmarks.nlp.query_nlp_trial_stats
.. autoclass:: nni.nas.benchmarks.nlp.NlpTrialConfig
.. autoclass:: nni.nas.benchmarks.nlp.NlpTrialStats
.. autoclass:: nni.nas.benchmarks.nlp.NlpIntermediateStats
```
This diff is collapsed.
...@@ -2,3 +2,4 @@ nasbench_full.tfrecord ...@@ -2,3 +2,4 @@ nasbench_full.tfrecord
a.pth a.pth
data.zip data.zip
nds_data nds_data
nlp_data
\ No newline at end of file
#!/bin/bash
set -e
if [ -z "${NASBENCHMARK_DIR}" ]; then
NASBENCHMARK_DIR=~/.nni/nasbenchmark
fi
mkdir -p nlp_data
cd nlp_data
echo "Downloading NLP[1/3] wikitext2_data.zip..."
if [ -f "wikitext2_data.zip" ]; then
echo "wikitext2_data.zip found. Skip download."
else
wget -O wikitext2_data.zip https://github.com/fmsnew/nas-bench-nlp-release/blob/master/train_logs_wikitext-2/logs.zip?raw=true
fi
echo "Downloading NLP[2/3] ptb_single_run_data.zip..."
if [ -f "ptb_single_run_data.zip" ]; then
echo "ptb_single_run_data.zip found. Skip download."
else
wget -O ptb_single_run_data.zip https://github.com/fmsnew/nas-bench-nlp-release/blob/master/train_logs_single_run/logs.zip?raw=true
fi
echo "Downloading NLP[3/3] ptb_multi_runs_data.zip..."
if [ -f "ptb_multi_runs_data.zip" ]; then
echo "ptb_multi_runs_data.zip found. Skip download."
else
wget -O ptb_multi_runs_data.zip https://github.com/fmsnew/nas-bench-nlp-release/blob/master/train_logs_multi_runs/logs.zip?raw=true
fi
echo "### there exits duplicate log_files in ptb_single_run_data.zip and ptb_multi_run_data.zip, you can ignore all or replace all ###"
unzip -q wikitext2_data.zip
unzip -q ptb_single_run_data.zip
unzip -q ptb_multi_runs_data.zip
cd ..
echo "Generating database..."
rm -f ${NASBENCHMARK_DIR}/nlp.db ${NASBENCHMARK_DIR}/nlp.db-journal
mkdir -p ${NASBENCHMARK_DIR}
python3 -m nni.nas.benchmarks.nlp.db_gen nlp_data
rm -rf nlp_data
from .model import NlpTrialStats, NlpIntermediateStats, NlpTrialConfig
from .query import query_nlp_trial_stats
import json
import os
import argparse
import tqdm
from .model import db, NlpTrialConfig, NlpTrialStats, NlpIntermediateStats
def main():
parser = argparse.ArgumentParser()
parser.add_argument('input_dir', help='Path to extracted NLP data dir.')
args = parser.parse_args()
with db, tqdm.tqdm(total=len(os.listdir(args.input_dir)), desc="creating tables") as pbar:
db.create_tables([NlpTrialConfig, NlpTrialStats, NlpIntermediateStats])
json_files = os.listdir(args.input_dir)
for json_file in json_files:
pbar.update(1)
if json_file.endswith('.json'):
log_path = os.path.join(args.input_dir, json_file)
cur = json.load(open(log_path, 'r'))
arch = json.loads(cur['recepie'])
unested_arch = {}
for k in arch.keys():
# print(k)
unested_arch['{}_op'.format(k)] = arch[k]['op']
for i in range(len(arch[k]['input'])):
unested_arch['{}_input_{}'.format(k, i)] = arch[k]['input'][i]
config = NlpTrialConfig.create(arch=unested_arch, dataset=cur['data'][5:])
if cur['status'] == 'OK':
trial_stats = NlpTrialStats.create(config=config, train_loss=cur['train_losses'][-1], val_loss=cur['val_losses'][-1],
test_loss=cur['test_losses'][-1], training_time=cur['wall_times'][-1])
epochs = 50
intermediate_stats = []
for epoch in range(epochs):
epoch_res = {
'train_loss' : cur['train_losses'][epoch],
'val_loss' : cur['val_losses'][epoch],
'test_loss' : cur['test_losses'][epoch],
'training_time' : cur['wall_times'][epoch]
}
epoch_res.update(current_epoch=epoch + 1, trial=trial_stats)
intermediate_stats.append(epoch_res)
NlpIntermediateStats.insert_many(intermediate_stats).execute(db)
if __name__ == '__main__':
main()
import os
from peewee import CharField, FloatField, ForeignKeyField, IntegerField, Model
from playhouse.sqlite_ext import JSONField, SqliteExtDatabase
from nni.nas.benchmarks.utils import json_dumps
from nni.nas.benchmarks.constants import DATABASE_DIR
db = SqliteExtDatabase(os.path.join(DATABASE_DIR, 'nlp.db'), autoconnect=True)
class NlpTrialConfig(Model):
"""
Trial config for NLP. epoch_num is fixed at 50.
Attributes
----------
arch: dict
aka recepie in NAS-NLP-Benchmark repo (https://github.com/fmsnew/nas-bench-nlp-release).
an arch has multiple Node, Node_input_n and Node_op.
``Node`` can be ``node_n`` or ``h_new_n`` or ``f/i/o/j(_act)`` etc. (n is an int number and need not to be consecutive)
``Node_input_n`` can be ``Node`` or ``x`` etc.
``Node_op`` can be ``linear`` or ``activation_sigm`` or ``activation_tanh`` or ``elementwise_prod``
or ``elementwise_sum`` or ``activation_leaky_relu`` ...
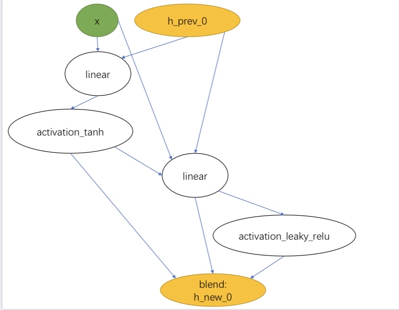
e.g., {"h_new_0_input_0":"node_3","h_new_0_input_1":"x","h_new_0_op":"linear","node_2_input_0":"x",
"node_2_input_1":"h_prev_0","node_2_op":"linear","node_3_input_0":"node_2","node_3_op":"activation_leaky_relu"}
dataset: str
Dataset used. Could be ``ptb`` or ``wikitext-2``.
"""
arch = JSONField(json_dumps=json_dumps, index=True)
dataset = CharField(max_length=15, index=True, choices=[
'ptb',
'wikitext-2'
])
class Meta:
database = db
class NlpTrialStats(Model):
"""
Computation statistics for NAS-NLP-Benchmark.
Each corresponds to one trial result after 50 epoch.
Attributes
----------
config : NlpTrialConfig
Corresponding config for trial.
train_loss : float or None
Final loss on training data. Could be NaN (None).
val_loss : float or None
Final loss on validation data. Could be NaN (None).
test_loss : float or None
Final loss on test data. Could be NaN (None).
training_time : float
Time elapsed in seconds. aka wall_time in in NAS-NLP-Benchmark repo.
"""
config = ForeignKeyField(NlpTrialConfig, backref='trial_stats', index=True)
train_loss = FloatField(null=True)
val_loss = FloatField(null=True)
test_loss = FloatField(null=True)
training_time = FloatField(null=True)
class Meta:
database = db
class NlpIntermediateStats(Model):
"""
Computation statistics for NAS-NLP-Benchmark.
Each corresponds to one trial result for 1-50 epoch.
Attributes
----------
config : NlpTrialConfig
Corresponding config for trial.
train_loss : float or None
Final loss on training data. Could be NaN (None).
val_loss : float or None
Final loss on validation data. Could be NaN (None).
test_loss : float or None
Final loss on test data. Could be NaN (None).
training_time : float
Time elapsed in seconds. aka wall_time in in NAS-NLP-Benchmark repo.
"""
trial = ForeignKeyField(NlpTrialStats, backref='intermediates', index=True)
current_epoch = IntegerField(index=True)
train_loss = FloatField(null=True)
val_loss = FloatField(null=True)
test_loss = FloatField(null=True)
training_time = FloatField(null=True)
class Meta:
database = db
\ No newline at end of file
import functools
from peewee import fn
from playhouse.shortcuts import model_to_dict
from .model import NlpTrialStats, NlpTrialConfig
def query_nlp_trial_stats(arch, dataset, reduction=None, include_intermediates=False):
"""
Query trial stats of NLP benchmark given conditions, including config(arch + dataset) and training results after 50 epoch.
Parameters
----------
arch : dict or None
If a dict, it is in the format that is described in
:class:`nni.nas.benchmark.nlp.NlpTrialConfig`. Only trial stats matched will be returned.
If none, all architectures in the database will be matched.
dataset : str or None
If specified, can be one of the dataset available in :class:`nni.nas.benchmark.nlp.NlpTrialConfig`.
Otherwise a wildcard.
reduction : str or None
If 'none' or None, all trial stats will be returned directly.
If 'mean', fields in trial stats will be averaged given the same trial config.
Please note that some trial configs have multiple runs which make "reduction" meaningful, while some may not.
include_intermediates : boolean
If true, intermediate results will be returned.
Returns
-------
generator of dict
A generator of :class:`nni.nas.benchmark.nlp.NlpTrialStats` objects,
where each of them has been converted into a dict.
"""
fields = []
if reduction == 'none':
reduction = None
if reduction == 'mean':
for field_name in NlpTrialStats._meta.sorted_field_names:
if field_name not in ['id', 'config']:
fields.append(fn.AVG(getattr(NlpTrialStats, field_name)).alias(field_name))
elif reduction is None:
fields.append(NlpTrialStats)
else:
raise ValueError('Unsupported reduction: \'%s\'' % reduction)
query = NlpTrialStats.select(*fields, NlpTrialConfig).join(NlpTrialConfig)
conditions = []
if arch is not None:
conditions.append(NlpTrialConfig.arch == arch)
if dataset is not None:
conditions.append(NlpTrialConfig.dataset == dataset)
for trial in query.where(functools.reduce(lambda a, b: a & b, conditions)):
if include_intermediates:
data = model_to_dict(trial)
# exclude 'trial' from intermediates as it is already available in data
data['intermediates'] = [
{k: v for k, v in model_to_dict(t).items() if k != 'trial'} for t in trial.intermediates
]
yield data
else:
yield model_to_dict(trial)
\ No newline at end of file
Markdown is supported
0% or .
You are about to add 0 people to the discussion. Proceed with caution.
Finish editing this message first!
Please register or to comment