# VITA VITA能够处理视频、图像、文本和音频,具备先进的多模态交互体验,无需使用唤醒词或按钮即可被激活。 ## 论文 `VITA: Towards Open-Source Interactive Omni Multimodal LLM` - https://arxiv.org/pdf/2408.05211 ## 模型结构 VITA提取特征的主体部分是Mixtral 8×7B,外加多个分别编码音频、图像、视频的编码器,编码器与Mixtral之间用MLP进行连接。
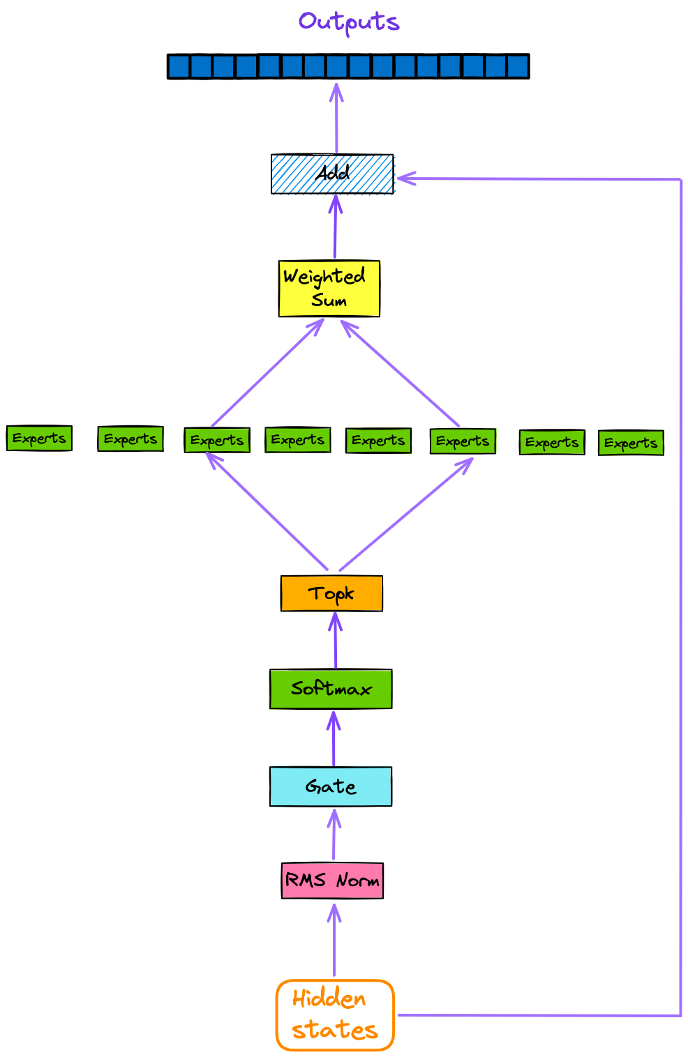
Mixtral 8×7B与llama不同的主要地方是SMoE。
## 算法原理 VITA以文本模态为基础无缝集成音频、图像、视频三种模态,主要采用方法是用微调实现文本与其它模态对齐,实现主要包括三个步骤:LLM的双语指令微调、多模态对齐和指令微调,联合pipeline开发。
## 环境配置 ``` mv vita_pytorch VITA # 去框架名后缀 ``` ### Docker(方法一) ``` docker pull image.sourcefind.cn:5000/dcu/admin/base/pytorch:2.3.0-ubuntu22.04-dtk24.04.2-py3.10 # 为以上拉取的docker的镜像ID替换,本镜像为:83714c19d308 docker run -it --shm-size=64G -v $PWD/VITA:/home/VITA -v /opt/hyhal:/opt/hyhal:ro --privileged=true --device=/dev/kfd --device=/dev/dri/ --group-add video --name vita bash cd /home/VITA pip install -r requirements.txt # requirements.txt # 安装torchaudio读取音频所需的ffmpeg-4.4.4 sh ffmpeg_env.sh # 安装gradio pip install gradio==5.4.0 # gradio cp -r frpc_linux_amd64 /usr/local/lib/python3.10/site-packages/gradio/frpc_linux_amd64_v0.3 chmod +x /usr/local/lib/python3.10/site-packages/gradio/frpc_linux_amd64_v0.3 ``` ### Dockerfile(方法二) ``` cd VITA/docker docker build --no-cache -t vita:latest . docker run --shm-size=64G --name vita -v /opt/hyhal:/opt/hyhal:ro --privileged=true --device=/dev/kfd --device=/dev/dri/ --group-add video -v $PWD/../../VITA:/home/VITA -it vita bash # 若遇到Dockerfile启动的方式安装环境需要长时间等待,可注释掉里面的pip安装,启动容器后再安装python库:pip install -r requirements.txt。 cd /home/VITA # 安装torchaudio读取音频所需的ffmpeg-4.4.4 sh ffmpeg_env.sh # 安装gradio pip install gradio==5.4.0 # gradio cp -r frpc_linux_amd64 /usr/local/lib/python3.10/site-packages/gradio/frpc_linux_amd64_v0.3 chmod +x /usr/local/lib/python3.10/site-packages/gradio/frpc_linux_amd64_v0.3 ``` ### Anaconda(方法三) 1、关于本项目DCU显卡所需的特殊深度学习库可从光合开发者社区下载安装: - https://developer.sourcefind.cn/tool/ ``` DTK驱动:dtk24.04.2 python:python3.10 torch:2.3.0 torchvision:0.18.1 torchaudio:2.1.2 triton:2.1.0 flash-attn:2.0.4 deepspeed:0.14.2 apex:1.3.0 xformers:0.0.25 ``` `Tips:以上dtk驱动、python、torch等DCU相关工具版本需要严格一一对应。` 2、其它非特殊库参照requirements.txt安装 ``` cd VITA pip install -r requirements.txt # requirements.txt # 安装torchaudio读取音频所需的ffmpeg-4.4.4 sh ffmpeg_env.sh # 安装gradio pip install gradio==5.4.0 # gradio cp -r frpc_linux_amd64 /usr/local/lib/python3.10/site-packages/gradio/frpc_linux_amd64_v0.3 chmod +x /usr/local/lib/python3.10/site-packages/gradio/frpc_linux_amd64_v0.3 ``` ## 数据集 [ShareGPT4V](https://huggingface.co/datasets/Lin-Chen/ShareGPT4V)、[coco2017](https://cocodataset.org/#home)、[LLaVA-Pretrain](https://huggingface.co/datasets/liuhaotian/LLaVA-Pretrain)、`sam`、`web-celebrity`等为需要的公共数据集,其中,后面一些数据集可向论文作者咨询下载源,`自建数据集custom`为用户在自己应用场景微调需要自己制作的数据集,`input_wavs`为custom需要的音频文件,`input_imgs`为custom需要的图像文件,它们用于prompt,以上数据集皆不影响推理。 1、用户在自己应用场景微调所需数据集按如下方式制作json文件`custom.json`,json中的数据为多模态配对数据,其中set:`sharegpt4`是提示加载图像或视频数据的关键字。 ``` [ ... { "set": "sharegpt4", "id": "000000000164", "conversations": [ { "from": "human", "value": "\n