Skip to content

GitLab

  • Menu
Projects Groups Snippets
    • Loading...
  • Help
    • Help
    • Support
    • Community forum
    • Submit feedback
    • Contribute to GitLab
  • Sign in / Register
  • T transformers
  • Project information
    • Project information
    • Activity
    • Labels
    • Members
  • Repository
    • Repository
    • Files
    • Commits
    • Branches
    • Tags
    • Contributors
    • Graph
    • Compare
  • Issues 0
    • Issues 0
    • List
    • Boards
    • Service Desk
    • Milestones
  • Merge requests 0
    • Merge requests 0
  • CI/CD
    • CI/CD
    • Pipelines
    • Jobs
    • Schedules
  • Deployments
    • Deployments
    • Environments
    • Releases
  • Monitor
    • Monitor
    • Incidents
  • Packages & Registries
    • Packages & Registries
    • Package Registry
    • Infrastructure Registry
  • Analytics
    • Analytics
    • CI/CD
    • Repository
    • Value stream
  • Wiki
    • Wiki
  • Snippets
    • Snippets
  • Activity
  • Graph
  • Create a new issue
  • Jobs
  • Commits
  • Issue Boards
Collapse sidebar
  • chenpangpang
  • transformers
  • Repository

Switch branch/tag
  • transformers
  • docs
  • imgs
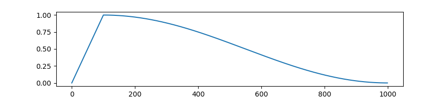
  • warmup_cosine_schedule.png
Find file HistoryPermalink
  • lukovnikov's avatar
    - updated docs for new LR API · 704037ad
    lukovnikov authored Apr 25, 2019
    - added some images for illustration
    - updated comments in optimization
    704037ad
warmup_cosine_schedule.png 16.9 KB

Download (16.9 KB)

warmup_cosine_schedule.png

Replace warmup_cosine_schedule.png

Attach a file by drag & drop or click to upload


Cancel
A new branch will be created in your fork and a new merge request will be started.